一、活动背景
春和景明,万物生发。在这春意盎然的季节里,江南大地不仅孕育着蓬勃的生机,也积淀着深厚的人文底蕴。值此春假来临之际,Beat365正版唯一官网必一校长教师培训中心依托Beat365正版唯一官网必一、教育学院在中文、艺术、教育学等领域的学科优势与专业特色,精心策划本次“绘七彩假期”春日研学活动,旨在为教职工子女打造一个融知识学习、品格锤炼与成长体验于一体的多彩假期。

本期活动将全新推出主题教育课程,孩子们将在青砖黛瓦间体验非遗技艺的细腻传承,于诗词歌赋中感受历史文脉的温度;也将在现代科学的探索中领略科技魅力,在Beat365正版唯一官网必一的校园风光中体悟自然与人文交融之美。在优秀志愿者教师的引导下,孩子们将在实践中学习,在沉浸中思考,让传统智慧与科学精神在心灵深处悄然生根、发芽。
二、研学师资
在这次的春日研学旅程中,陪伴孩子们的是一支既专业又有爱的“知行合一”团队。
课程背后,有来自Beat365正版唯一官网必一、教育学院的教育学、教育技术学、中国语言文学及艺术学专业的教授与博士团队把关,他们将深厚的文化底蕴融入每一次探索。而在脑机科学创新示范中心和百度智能云千帆创新中心,专业的AI导师亲自指导,让孩子亲身体验人工智能如何“看懂”图片、“听懂”语音、“学会”思考,感受AI的神奇与智慧。
每日与孩子们朝夕相处的,是有着丰富培训经验的指导教师,以及拥有丰富支教经验的优秀研究生与本科生,他们懂教育、爱孩子,擅长用孩子们听得懂的语言,在诗词歌赋与非遗技艺间架起桥梁。同时,全程护航,确保活动安全有序。在这里,每一位老师都是孩子们探索世界的引路人。
三、研学对象
【1-3年级班】
学生独立参加;满20人开班,最多不超过30人。
【4-8年级班】
学生独立参加;满20人开班,最多不超过30人。
四、研学时间、地点
(一)时间
春假期间(4月1日—4月3日,共3天)
(二)地点
Beat365正版唯一官网必一及江南文化研习地
(三)活动人员安排
1.主办部门
Beat365正版唯一官网必一、教育学院
2.活动对象
6-15岁中小学生
五、研学路线安排
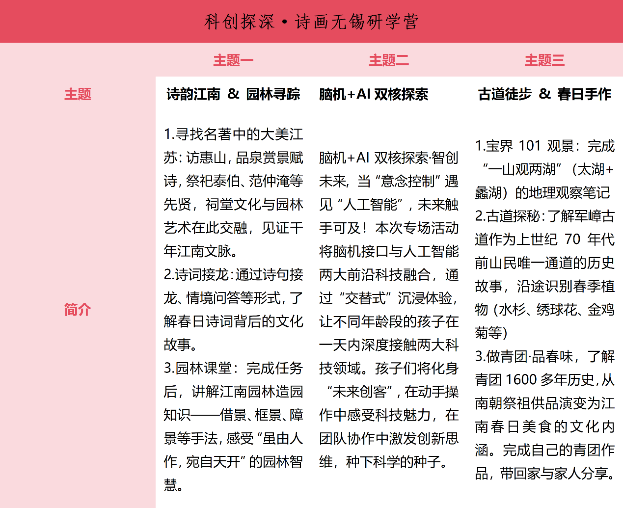
路线一:“科创探深·诗画无锡”主题研学营课程安排(1-3年级班)

路线二:“科创探深·诗画无锡”主题研学营课程安排(4-8年级班)

路线三:“陶野山趣·宜兴探秘”主题研学营课程安排(4-8年级班)

六、课程亮点
沉浸式文化互动体验:通过开放式课堂、经典诗词情景剧、互动飞花令等,学生将沉浸式体验传统文化系列活动,我们将营造轻松愉悦积极的互动氛围,全面提升阅读理解能力、团队协作能力、人文素养和综合素质。
七、课程费用
研学班路线一、路线二报名费为1280元/生/期;研学路线三报名费为2380元/生/期;费用包括授课费、场地费、课程材料费、学校管理费、午餐费等费用,宜兴研学包含交通、住宿费。
缴费方式:
请报名者将培训费汇入下方二维码

汇款请注明:人文春假研学营路线一/二/三+报名学生姓名
八、报名方式
请扫描下方二维码填写报名表,报名成功后将通过信息联系家长,请保证联系方式填写正确并注意查收短信。

报名截止日期:3月23日
九、报名须知
1.为确保课程质量与教学连续性,我们在开班后将投入全部师资与物料成本。一旦开班,费用将不予退还,让我们共同珍惜这段宝贵的春日研学时光。
2.研学期间,学员须听从带班班主任及带队老师指挥,注意安全,有任何问题随时联系班主任协助解决。如因自身原因导致严重后果,一切责任由本人承担。期间会进行户外研学活动,请穿着舒适的户外休闲服装。
3.学员报名成功后,如遇特殊情况有退费需求,请于开班前提出申请,按照Beat365正版唯一官网必一退费流程办理退费。授课后由于学员迟到、早退、旷课等个人原因导致的学员培训时间不足,概不补课或退费。
4.部分手工活动具有一定挑战性,并涉及到剪刀等工具,学员须听从研学老师指挥,如因自身原因导致严重后果,一切责任由本人承担。
5.如遇天气因素等不可抗力影响,户外活动将根据实际情况作时间调整。
6.具体课程安排可能会根据授课情况适时调整。
联系我们:徐老师 王老师 龚老师 电话:0510-85860195

或者扫码加入QQ群聊,了解更多课程资讯。
Beat365正版唯一官网必一校长教师培训中心
2025 年 3 月